
Jozhe
shared a media post in group #(Cool) Dev
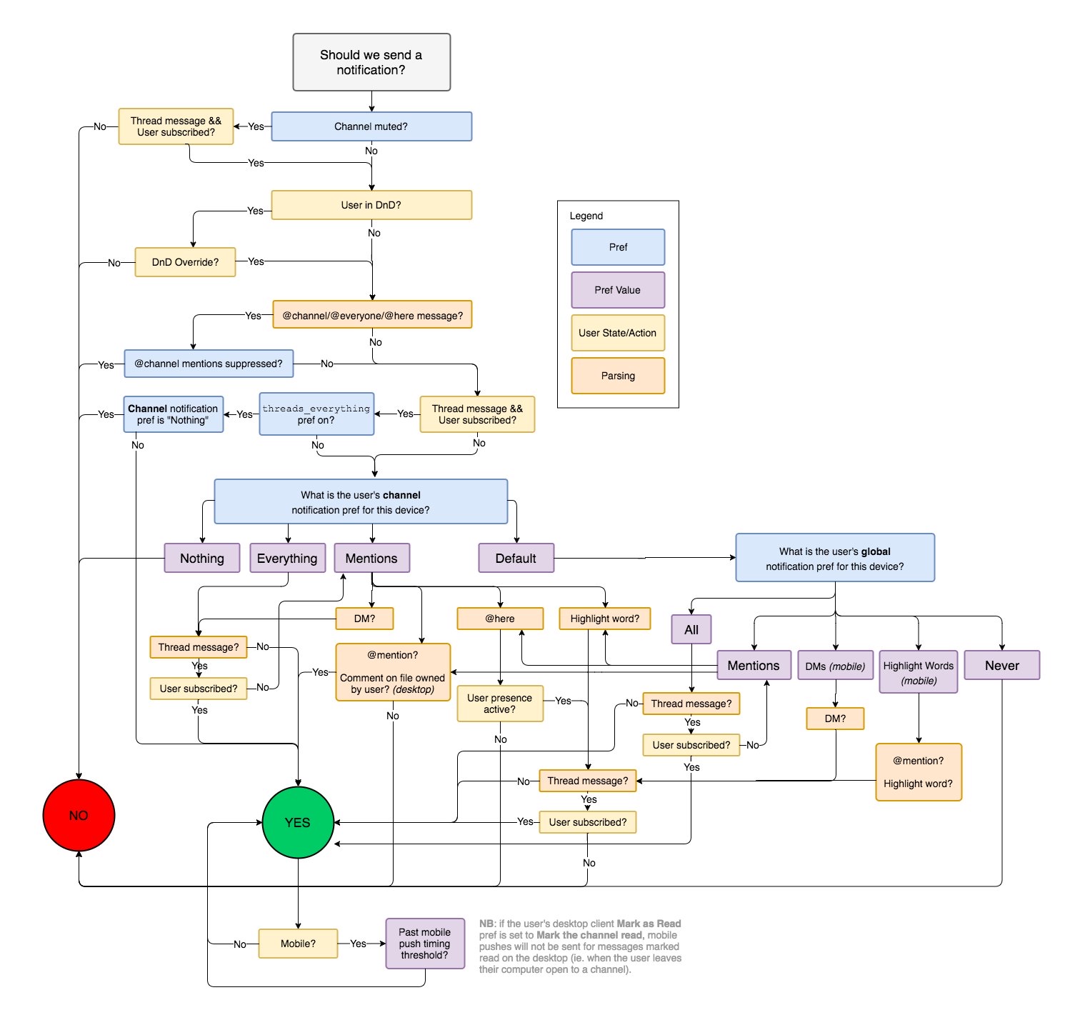
Slack push notifications logic 🧐


(Cool) Dev

shared a media post in group #(Cool) Dev

Comment here to discuss with all recipients or tap a user's profile image to discuss privately.
<div data-postid="kwmo" [...] </div>